pymatgen 安装与使用
pymatgen 安装与使用
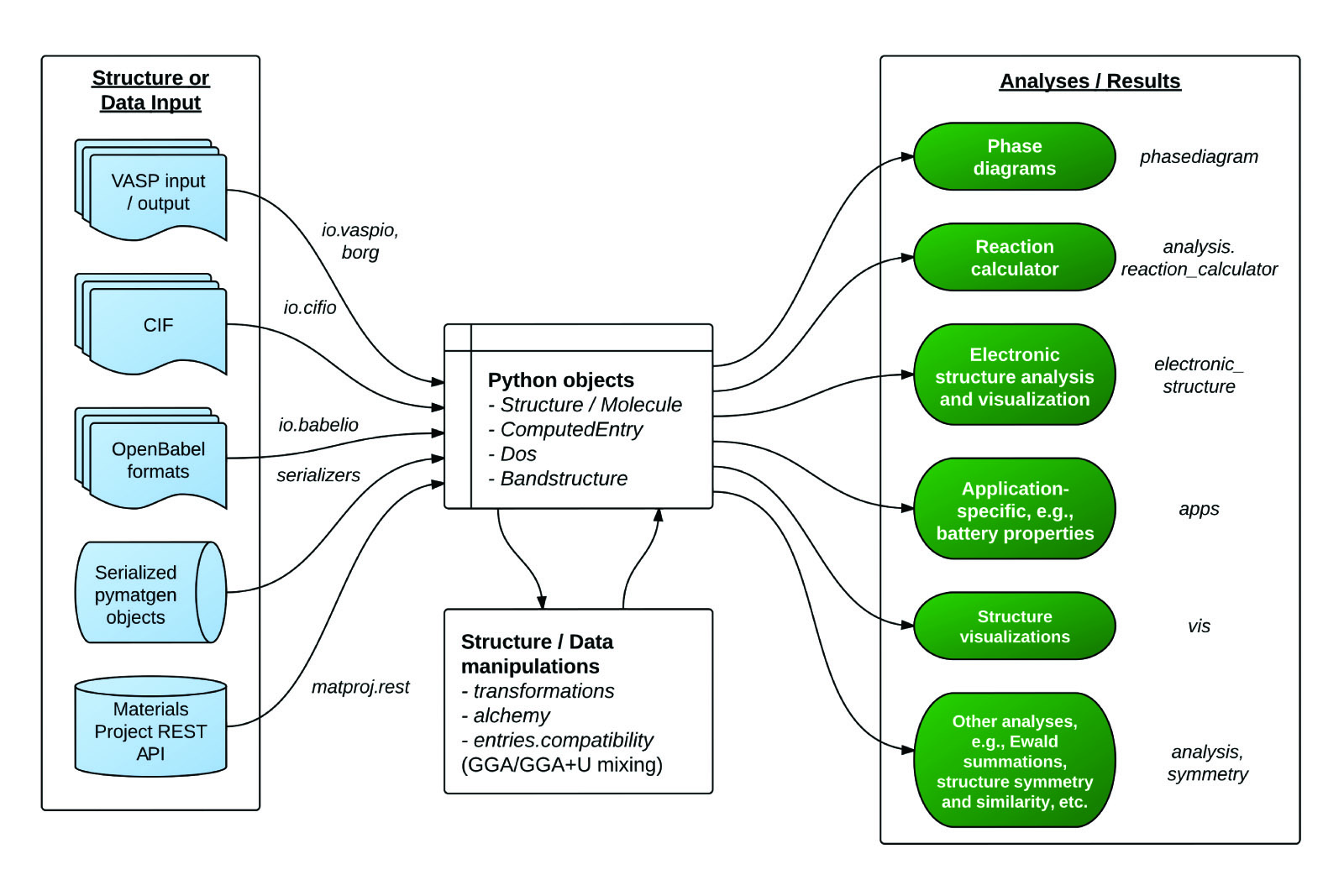
介绍
- 用于表示 Element、Site、Structure、Molecule 的高度灵活的类。
- 文件输入/输出支持广泛,如 VASP、ABINIT、CIF、Gaussian、XYZ 等(主要依靠 Open Babel 包)。
- 强大的分析工具,包括生成相图、Pourbaix 图、扩散分析、反应等。
- 电子结构分析,如态密度和能带结构。
- 集成 Materials Project REST API、Crystallography Open Database 等其他外部数据源
- 代码文档详细
参考资料
-
pymatgen notebook:GitHub - yw-fang/pymatgen-notebook
-
pymatgen 实例代码:GitHub - materialsvirtuallab/matgenb
-
Materials Methodology - Materials Project Documentation(该网址包含了 pymatgen 在材料相关计算中用的具体参数及其说明:如,截断能为 520eV 是由元素周期表所有元素中最大截断能的 1.3 倍得到的)
-
GitHub - computron/pymatgen_tutorials: Tutorials for using the pymatgen library
-
material project workshop:
- 2021:The Materials Project Workshop
- 2018~2020:Releases · materialsproject/workshop
- 2017:GitHub - materialsproject/workshop-2017: Assets for the 2017 Materials Project workshop
- 2016:GitHub - materialsproject/workshop-2016: Assets for the Materials Project workshop in Aug 2016
- 注:workshop 2020 和 2021 的内容绝大部分相似,lesson3 分别为表面和界面;workshop 2018 和 2019 的内容相似(对 atomate 的讲解稍微详细些)
1
2
3
4
5
6
7
8
9
10
11
Kpoints.automatic_density()
from pymatgen.analysis.diffusion.neb.pathfinder import IDPPSolver
from pymatgen.analysis.defects.generators import SubstitutionGenerator
subs = SubstitutionGenerator(structure, "Bi")
# 晶界相关
from pymatgen.core.interface import GrainBoundary, GrainBoundaryGenerator
求助:过渡态计算新版pymatgen中找不到iddp插值方法 - 第一性原理 (First Principle) - 计算化学公社
1
2
# 过渡态 NEB
from pymatgen.analysis import transition_state
里面有讲到 IEEE 标准 Elastic Constants | Materials Project Documentation
pymatgen 有安装 argcomplete 库(pyamtgen/cli/pmg.py)
1
2
3
4
5
6
7
8
try:
import argcomplete
argcomplete.autocomplete(parser)
except ImportError:
# argcomplete not present.
pass
pymatgen 中的 LLL reduction 是什么含义
1
2
3
4
5
6
# 枚举无序结构
# reference: https://github.com/luzihen/pymatgen_examples/blob/master/enumerate_ordering.py
from pymatgen.transformations.advanced_transformations import EnumerateStructureTransformation
enum = EnumerateStructureTransformation()
enumerated = enum.apply_transformation(structure, return_ranked_list=100) # return no more than 100 structures
pymatgen 键长计算(并非只是简单的计算原子对之间的距离)
pymatgen 移动原子位点(translate_sites())
- pymatgen 如何获取可用的 POTCAR 种类;较难:一般是指定泛函类型
1
2
3
4
5
# 可视化原子构型
import nglview
nglview.show_pymatgen()
nglview.show_ase()
- 阅读 monty 包
MP 晶体 DFT code 用的是 VASP,分子用的是 Q-Chem
1
2
3
from monty.serialization import loadfn, dumpfn
# 对 json/yaml/msgpack 等文件格式进行 serialization
1
2
3
4
5
6
7
8
9
import pymatgen.core
import sys
# 查看 pymatgen 版本
pymatgen.core.__version__
# 查看 pymatgen 安装路径
pymatgen.core.__file__
sys.version # 查看 python 版本
Molecule 类的输入参数:species 和 coords,关键字参数有:charge、 spin_multiplicity、 validate_proximity 和 site_properties
Structure 类还需指定 lattice 输入参数
Molecule 类的 coords 参数值需是 Cartesian 坐标形式,Structure 类的可以是 Cartesian 和分数两种坐标形式
1
2
3
4
5
6
7
8
9
10
11
12
13
14
15
16
17
18
19
20
21
22
23
24
25
26
27
28
29
30
31
32
# Molecule 本质上是 Site objects 的列表
# Structure 本质上是 PeriodicSites objects 的列表
# 可以像 list 一样操作 Molecule 和 Structure
# Element
average_ionic_radius
# Composition
alphabetical_formula
chemical_system
bcc_fe = Structure.from_spacegroup(
"Im-3m",
Lattice.cubic(2.8),
["Fe"],
[[0, 0, 0]],
)
nacl = Structure.from_spacegroup(
"Fm-3m",
Lattice.cubic(5.692),
["Na+", "Cl-"],
[[0, 0, 0], [0.5, 0.5, 0.5]],
)
from pymatgen.core.lattice import Lattice
# lattice 构建
Lattice([[5, 0, 0], [0, 5, 0], [0, 0, 5]])
Lattice.from_parameters(5, 5, 5, 90, 90, 90)
Lattice.cubic(5)
- pymatgen structure 如何通过 structure 来生成 potcar? 解决方法:通过 Poscar 类得到 structure 的元素种类,之后与 PBE 泛函的元素进行比对,之后用 Potcar 类写入 POTCAR(生成新的之前需删掉原来的 POTCAR 文件)
1
2
3
4
5
6
7
8
9
10
11
12
13
14
15
16
17
pymatgen中的HCP结构单胞的原子位置有些奇怪
Structure Summary
Lattice abc : 3.234 3.234 5.168
angles : 90.0 90.0 119.99999999999999
volume : 46.80941006909575
A : 3.234 0.0 1.98025387422127e-16
B : -1.616999999999999 2.800726155838875 1.98025387422127e-16
C : 0.0 0.0 5.168
pbc : True True True
PeriodicSite: Zr (1.6170, 0.9336, 3.8760) [0.6667, 0.3333, 0.7500]
PeriodicSite: Zr (-0.0000, 1.8672, 1.2920) [0.3333, 0.6667, 0.2500]
相当于沿(-1/3,1/3,-1/4)进行了平移
FCC、六方和面心正交晶体结构只能用Gamma网格
MSONable 类:MSON(Monty JSON); MSONable 对象必须实现 as_dict() 方法,该方法须返回可序列化为 JSON 的字典,且须支持无参数。静态方法 from_dict(),从 as_dict() 方法生成的字典中重建对象。as_dict() 方法应该包含 “@module” 和 “@class” 键,这将允许 MontyEncoder 动态反序列化该类。
pymatgen 支持的构型文件格式
1
'prismatic', 'cssr', 'json', 'xsf', 'yaml', 'poscar', 'mcif', 'cif'
安装
1
2
3
4
# 稳定版本
pip install -U pymatgen
# 开发版本
pip install -U git+https://github.com/materialsproject/pymatgen
-
POTCAR 设置
-
change log(代码 bug 修复,新功能添加等,可以关注)
-
兼容性:需对进行
from pymatgen import xxx修改(v2022.0.0 版本开始)
1
2
3
4
5
6
7
8
9
10
11
12
13
14
15
16
17
18
19
20
21
# 原
from pymatgen import IMolecule, IStructure, Molecule, Structure
from pymatgen import PeriodicSite, Site
from pymatgen import Composition
from pymatgen import Lattice
from pymatgen import DummySpecie, DummySpecies, Element, Specie, Species
from pymatgen import SymmOp
from pymatgen import ArrayWithUnit, FloatWithUnit, Unit
from pymatgen import Orbital, Spin
from pymatgen import MPRester
# 新
from pymatgen.core.structure ...
from pymatgen.core.sites ...
from pymatgen.core.composition import Composition
from pymatgen.core.lattice import Lattice
from pymatgen.core.periodic_table ...
from pymatgen.core.operations import SymmOp
from pymatgen.core.units ...
from pymatgen.electronic_structure.core ...
from pymatgen.ext.matproj ...
使用
使用:https://pymatgen.org/usage.html
CLI
不是太好用,建议直接写脚本。
1
2
3
4
5
6
7
8
9
10
11
12
13
14
15
pmg sub-command -h # 查看子命令帮助
# 分析当前路径,会将生成的数据打包压缩成文件
pmg analyze .
# -f 单个文件;--filenames 可多个文件
# 查看结构空间群信息
pmg structure -s 0.00001 -f POSCAR
# 构型文件转换,功能有限
# Supported formats include POSCAR/CONTCAR, CIF, CSSR, etc.
pmg structure --convert --filenames POSCAR *.cif
# 可视化构型;需安装 vtk 包;会报错,不建议
pmg view POSCAR
structure 创建、保存、分析与变化操作
1
2
3
4
5
6
7
8
9
10
11
12
13
14
15
16
17
18
19
20
21
22
23
24
25
26
27
28
29
30
31
32
33
34
35
36
37
38
39
40
41
42
43
44
45
46
47
48
49
50
51
52
from pymatgen.core.composition import Composition
from pymatgen.core.lattice import Lattice
from pymatgen.core.structure import Structure
from pymatgen.symmetry.analyzer import SpacegroupAnalyzer
# 结构创建
lattice = Lattice.cubic(4.2)
# 标准方法
structure = Structure(
lattice,
["Cs", "Cl"],
...[[0, 0, 0], [0.5, 0.5, 0.5]],
)
# 利用空间群对称性创建结构
structure = Structure.from_spacegroup(
"Fm-3m",
Lattice.cubic(3),
["Li", "O"],
[[0.25, 0.25, 0.25], [0, 0, 0]],
# 保存成其他文件格式
# 不提供 filename 参数,返回 string
structure.to(fmt="poscar")
# 只提供 filename 参数,会自动识别其格式
structure.to(filename="POSCAR")
structure.to(filename="CsCl.cif")
# 从 str 或文件中读取结构
structure = Structure.from_str(open("CsCl.cif").read(), fmt="cif")
structure = Structure.from_file("CsCl.cif")
# 改变位点元素种类
structure[1] = "F"
# 改变位点元素种类和坐标
structure[1] = "Cl", [0.51, 0.51, 0.51]
# 元素替换
structure["Cs"] = "K"
# 生成无序结构
# 部分占据的无序结构无法保存成 POSCAR
# 与 SQS 是不同的概念
structure["K"] = "K0.5Na0.5"
# structure 类似 list,支持大部分的 list 方法
# reverse, append, extend, pop, index, count
structure.reverse()
structure.append("F", [0.9, 0.9, 0.9])
修改 Structures:pymatgen.transformations
分析 Structures:pymatgen.analysis.structure_matcher
1
2
3
4
5
6
7
8
9
# Make a supercell
structure.make_supercell([2, 2, 2])
structure * (2, 2, 2)
# Get a primitive version of the Structure
structure.get_primitive_structure()
# Interpolate between two structures to get 10 structures (typically for NEB calculations.)
structure.interpolate(another_structure, nimages=10)
pymatgen 的许多 object 都有 as_dict() 方法和 from_dict() 静态方法的实现。虽然 python 确实提供了 pickling 功能(实现对象序列化和反序列化的方式),但 pickle 在代码修改方面往往是非常脆弱的。as_dict() 提供了一种以更稳健的方式保存工作的方法,且更容易阅读。将 object 输入某些数据库,如 MongoDb,也特别有用。as_dict() 规范是由 monty 库(pymatgen 产生的一个通用 python 补充库)提供的。
1
2
with open('structure.json', 'w') as file:
json.dump(structure.as_dict(), file)
1
2
3
with open('structure.json') as file:
dct = json.load(file)
structure = Structure.from_dict(dct)
可使用 PyYAML 包的 yaml 代替上述任何 json 命令来创建 yaml 文件(JSON 格式效率高,读写速度快,但可读性差;YAML 解析速度慢,但更适合人类阅读)
更精细地控制从文件读取解析结构,可以使用特定的 io 包。这些包也提供了导出文件格式的方法。
1
2
3
4
from pymatgen.io.cif import CifParser
parser = CifParser("mycif.cif")
structure = parser.get_structures()[0]
1
2
3
4
from pymatgen.io.vasp.inputs import Poscar
poscar = Poscar.from_file("POSCAR")
structure = poscar.structure
1
2
3
4
5
6
7
from pymatgen.io.xyz import XYZ
from pymatgen.io.gaussian import GaussianInput
xyz = XYZ.from_file('methane.xyz')
gau = GaussianInput(xyz.molecule,
route_parameters={'SP': "", "SCF": "Tight"})
gau.write_file('methane.inp')
Entry
除了核心的 Element、Site、Structure object 外,pymatgen 中的大多数分析(创建相图)都是通过 Entry object 进行的。Entry 的最基本形式是包含一个计算的能量和一个构型成分(可包含其他输入或计算数据)。大多数情况下 pymatgen. entries.computed_entries 中定义的 ComputedEntry 或 ComputedStructureEntry 对象。
计算输入输出管理
pymatgen.io 模块包含了一些类,以方便编写计算软件的输入文件和解析输出文件,主要是 VASP。
输入管理的核心类是 InputSet。 InputSet object 包含计算输入文件所需的所有数据。具体来说,write_input() 方法,可将所有文件写到指定位置。InputGenerator 类可以看作是完成特定计算任务的 recipe,而 InputSet 则包含这些 recipes 以应用于特定体系或结构。
也可以使用 InputSet.from_directory() 从计算目录中构建 pymatgen InputSet。
许多解析输出文件的类继承自 InputFile,其提供了一个读写文件的标准接口。
变换操作
简单的变换操作:如添加和删除位点,替换结构中的元素,到更高级的一对多的转换。
典型用法:
1
2
3
4
5
6
7
8
9
from pymatgen.transformations.standard_transformations import RemoveSpecieTransformations
structure = ...
# 添加具体的变换操作
t = RemoveSpeciesTransformation(["X"])
# 施加变换操作到构型上
modified_structure = t.apply_transformation(structture)
包 (package、subpackage) 是目录, 模块 (module、submodule) 是文件; import 既可以导入包和子包, 也可以导入模块和子模块;
如何学习模块中的函数或者类:
语法 (一句话概括, 参数及参数类型, 返回值及返回值类型); 包含的方法或属性; 继承的基类 应用示例;
pymatgen 典型工作流
其他
Structure 没有 wrap() 方法,ase 有:pymatgen - What Does the coordinate list next to the cartesian coordinates of an atom represent in neighbor_list - Stack Overflow
1
2
3
4
5
6
# 待了解
get_wigner_seitz_cell()
read_neb()
MITNEBSet class
复杂结构 pymatgen 无法将其单胞转化成原胞(Al3Ni)
解析 VASP 计算目录:Automated DFT - The Materials Project Workshop
1
2
3
4
5
6
from atomate.vasp.drones import VaspDrone
drone = VaspDrone()
task_doc = drone.assimilate(path="./example_VASP_Al16Cr10")
print(task_doc.keys())
EwaldSummation 是 pymatgen 库中的一个类,用于计算离子晶体的 Ewald 总能量。Ewald 总能量是一种用于处理带电体系的长程库仑相互作用的技术,通常用于计算固体材料中的电势能。该方法将总能量分解为实空间、倒空间、点电荷修正和偶极修正部分,并进行相应的求和计算。
常用模块
pymatgen.core
structure
Structure 类相关属性和方法
1
2
3
4
5
6
7
8
9
10
11
12
13
14
15
16
17
18
19
# 属性
num_sites # 原子数
composition.num_atoms # 原子数
formula # 化学式
compsition # 成分
composition.items() #
volume # 体积
frac_coords # 分数坐标
cart_coords # Cartesian 坐标
symbol_set
lattice # 点阵
density # 密度
center_of_mass # 质心
# 方法
remove_species() # 删除元素种类
replace_species() # 替换元素种类
get_space_group_info() # 获取空间群信息
from_spacegroup() #
surface
pymatgen 表面生成无法指定具体的层数(可以指定最第层数):https://matsci.org/t/building-a-slab-and-interface/45317
1
2
3
4
5
6
7
8
9
10
11
12
# 获取指定晶面指数中的最大数值下其对称性非等同的所有晶面指数
get_symmetrically_distinct_miller_indices()
# 获取指定晶面指数下其对称性等同的所有晶面指数
get_symmetrically_equivalent_miller_indices()
# 获取层间距
get_d()
SlabGenerator # 类;构建指定晶面指数的 slab 模型
get_slabs() # 方法 - 类初始化后,获取所有的 slab 构型(数量含义为该 slab 模型下不同终端的数量)
composition
1
2
3
from pymatgen.core.composition import Composition
Composition("LiFePO4").as_dict()
periodic_table
1
2
3
4
5
6
7
8
9
10
from pymatgen.core.periodic_table import Element
# 元素周期表 TUI 绘制
Element.print_periodic_table()
ele = Element("Nb")
# 查看元素价电子排布
ele.electronic_structure
ele.is_metal
sites
1
2
3
# 属性
coords
specie
units
pymatgen.io.ase
AseAtomsAdaptor:将 ase 中的 atoms 类与 pymatgen 中的 Structure 类互相转换
1
2
3
4
5
6
7
from pymatgen.io.ase import AseAtomsAdaptor
# atoms 转 Structure
AseAtomsAdaptor.get_structure()
# Structure 转 atoms
AseAtomsAdaptor.get_atoms()
pymatgen.io.atat
只有 Mcsqs 类(功能较一般)
pymatgen.io.vasp.help
查看 VASP 参数 help
1
2
3
4
5
6
7
8
9
10
from pymatgen.io.vasp.help import VaspDoc
# 静态方法
VaspDoc.get_incar_tags()
VaspDoc.get_help("IBRION")
# 需初始化
VaspDoc().print_help("IBRION")
# 展示 HTML 格式内容
VaspDoc().print_jupyter_help("IBRION")
pymatgen.io.vasp.inputs
pymatgen/io.vasp/inputs.py
1
2
3
4
5
6
7
8
9
10
11
12
13
14
15
Incar(params: dict[str, Any] | None = None)
from_file(filename)
write_file(filename)
Kpoints()
from_file(filename)
write_file(filename)
Poscar(structure)
from_file(filename)
write_file(filename)
Potcar(symbols)
from_file(filename)
write_file(filename)
Incar
在解析 INCAR 文件时,得到的字典的键和值都是字符串,需要对 INCAR 中不同参数的键的值的类型进行正确的转换,因此定义了 proc_val() 函数。
Kpoints
automatic() length automatic_density() grid_density automatic_density_by_vol() reciprocal_density
Poscar
WIP…
Potcar
读取和写入 POTCAR 文件的 object,由 PotcarSingle object 的列表组成
PotcarSingle
单个 POTCAR object
pymatgen.io.vasp.sets
MPRelaxSet、MPStaticSet 等类均继承于 VaspInputSet,这些 InputSet 都有 write_input() 方法
1
2
3
4
5
# 方法
write_input(output_dir=..., potcar_spec=True)
# 属性
config_dict # config_dict["POTCAR"]["Mg"]
pymatgen/io/vasp/MPRelaxSet.yaml:设置了默认的弛豫计算所有输入文件参数
pymatgen/io/vasp/VASPIncarBase.yaml:设置了 INCAR 文件中的 MAGMOM 元素磁矩参数
MPStaticSet 有设置 EDIFF 10-4
没有 MPStaticSet.yaml
reciprocal_density=100
基于之前的 VASP 计算目录中生成静态计算输入文件
1
2
3
4
5
6
from pymatgen.io.vasp.sets import MPStaticSet
# from_prev_calc 为静态方法
static_set = MPStaticSet.from_prev_calc("./VASP_Al16Cr10_example/")
print(static_set.incar)
1
2
3
4
5
6
7
8
9
10
11
12
MPRelaxSet继承的DictSet类,DictSet类继承的VaspInputSet类 MPRelaxSet中的K点生成方式是Kpoints.automatic_density_by_vol() ISMEAR=-5 SIGMA=0.05 io/vasp/MPRelaxSet.yaml KPOINTS: reciprocal_density: 64
MPMetalRelaxSet中的K点生成方式是Kpoints.automatic_density_by_vol();
ISMEAR=1 SIGMA=0.2 相关参数是在MPRelaxSet.yaml的基础上修改的
class MPMetalRelaxSet(MPRelaxSet):
"""
Implementation of VaspInputSet utilizing parameters in the public Materials Project, but with tuning for metals. Key things are a denser k point density, and a
"""
pymatgen.io.vasp.outputs
读取并解析 VASP 的输出文件
pymatgen 的 Oszicar 类的 final_energy 属性选择的是 E0;Vasprun 类的 final_energy 属性选择的也是 E0
Outcar
Outcar 类能获取的较普适数据的属性和方法较少(主要是解析 Vasprun.xml 文件无法获取到的数据)
1
2
3
4
read_neb()
read_pattern()
read_table_pattern()
1
2
3
4
5
6
7
8
9
"""
drift (np.array): Total drift for each step in eV/Atom.
run_stats (dict): Various useful run stats as a dict including "System time (sec)", "Total CPU time used (sec)",
"Elapsed time (sec)", "Maximum memory used (kb)", "Average memory used (kb)", "User time (sec)", "cores".
is_stopped (bool): True if OUTCAR is from a stopped run (using STOPCAR, see VASP Manual).
final_energy (float): Final energy after extrapolation of sigma back to 0, i.e. energy(sigma->0).
final_energy_wo_entrp (float): Final energy before extrapolation of sigma, i.e. energy without entropy.
final_fr_energy (float): Final "free energy", i.e. free energy TOTEN.
"""
Oszicar
WIP…
Vasprun
WIP…
1
2
3
4
5
6
7
8
9
10
11
12
13
14
ionic_steps
# 每个 ionic_step 所含的数据 dict key
dict_keys(
[
"e_fr_energy",
"e_wo_entrp",
"e_0_energy",
"forces",
"stress",
"electronic_steps",
"structure",
]
)
pymatgen.analysis
structure_matcher
结构相似度
1
2
3
4
from pymatgen.analysis.structure_matcher import StructureMatcher
sm = StructureMatcher()
sm.fit(structure1, structure2)
eos
类:BirchMurnaghan、Birch、Murnaghan、PourierTarantola、Vinet 等
1
2
3
4
5
6
7
8
9
10
11
12
13
14
15
16
17
18
19
20
21
from pymatgen.analysis.eos import BirchMurnaghan
import pandas as pd
# fcc Cu的原胞体积和能量数据
# 体模量B实验值为140GPa
data = pd.read_csv("eng_vol.dat", sep=" ")
eng_data = data["energy(eV/cell)"]
vol_data = data["vol/atom"]
eos = BirchMurnaghan(volumes=vol_data, energies=eng_data)
eos.fit()
# 平衡能量拟合值为-3.731eV
print(eos.e0)
# 体模量B拟合值为138.4GPa
print(eos.b0_GPa)
# 平衡体积拟合值为12.015 Ang^3
print(eos.v0)
print(eos.results)
eos.plot()
interface
1
2
from pymatgen.analysis.interfaces.coherent_interfaces import CoherentInterfaceBuilder
from pymatgen.analysis.interfaces.zsl import ZSLGenerator
pymatgen.analysis.interfaces.zsl 模块 - 实现了 Zur 和 McGill 晶格匹配算法
ZSLGenerator - 该类基于 Zur 和 McGill 提出的异质结构界面的晶格矢量匹配方法生成匹配界面超晶格
生成所有可能匹配的超晶格的过程是:
- 减少表面/界面(surfaces)晶格向量并计算表面/界面的面积
- 在最大允许面积内生成所有超晶格变换
- 对于每个超晶格集:
- 减少超晶格矢量
- 检查 film 和 substrate 表面超晶格之间的长度和角度
pymatgen.analysis.interfaces.coherent_interfaces 模块 - 提供了存储、生成和操作材料界面的类
CoherentInterfaceBuilder - 该类构造了两个 slab 之间的共格界面。共格由匹配晶格(matching lattices)而非子平面(sub-planes)定义。
Working with Surfaces and Interfaces - The Materials Project Workshop
elasticity
1
electronic_structure
pymatgen 电子结构相关分析很多都是建立在 vasprun.xml 文件中提取数据之上的(与 vaspkit 有不同)
phase_diagram
- 无法直接使用
pymatgen.entries中的Entry类初始化,会报错,energy参数为ABC抽象类型(Doc 有提及),而是用pymatgen.analysis.phase_diagram中的 PDEntry 类初始化 - label 字体大小无法调节:How control fontsize in PDPlotter? - pymatgen - Materials Science Community Discourse
1
2
3
4
5
6
7
8
9
10
11
12
13
14
15
16
17
18
19
20
21
22
23
24
25
26
27
# 绘制相图 convex hull
from pymatgen.analysis.phase_diagram import PDEntry, PhaseDiagram
from pymatgen.core.composition import Composition
entry = PDEntry(composition=, energy=)
entries = [entry, entry, ...]
phasediagram = PhaseDiagram(entries)
# 输出稳定相
print(phasediagram)
# 输出稳定相及其对应能量
print(phasediagram.stable_entries)
# 获取特定构型成分分解成哪些稳定相及其比例
phasediagram.get_decomposition()
# label 字体大小无法修改 可能会导致有重叠
ax = phasediagram.get_plot(
backend="matplotlib",
show_unstable=False,
# label_stable=False, # 不显示 label
)
ax.figure.savefig("XXX.png")
diffraction
XRD 绘制:
- Pymatgen XRD Plot - Stack Overflow
- How to get the hkl or hkil indices from calculated xrd pattern - pymatgen - Materials Science Community Discourse
1
2
3
4
5
6
7
8
9
10
from pymatgen.analysis.diffraction.xrd import XRDCalculator
c = XRDCalculator()
c.get_plot(structure)
# 获取衍射花样
c.get_pattern(structure)
c.get_pattern(structure).hkls
c.get_pattern(structure).d_hkls
pymatgen.symmetry.analyzer
SpacegroupAnalyzer
1
2
3
4
5
6
7
8
9
10
11
12
from pymatgen.symmetry.analyzer import SpacegroupAnalyzer
sga = SpacegroupAnalyzer(structure)
# 查看 空间群与晶系之间的关系 源码
sga.get_crystal_system()
# symmetrized_structure = sga.get_symmetrized_structure()
# 寻找构型中的等同原子
symmetry_dataset = sga.get_symmetry_dataset()
symmetry_dataset['equivalent_atoms']
空间群与晶系之间的关系:Space group - Wikipedia
1
2
3
4
5
6
7
1-2: "triclinic"
3-15: "monoclinic"
16-74: "orthorhombic"
75-143: "tetragonal"
143-167: "trigonal"
168-194: "hexagonal"
195-230: "cubic"
pymatgen.transformations
standard_transformations
WIP…
pymatgen.phonon
API
新版和老版Materials Project API使用指南 - Jun’s Blog
- 调用 MP API 获取 MP 数据
-
pymatgen 新 API:Materials Project - API、Getting Started - Materials Project Documentation
- 安装
1
pip install -U mp_api
- 使用
1
2
3
4
5
6
7
8
9
10
11
12
13
14
15
16
17
# 新 API 模块导入
from mp_api.client import MPRester
with MPRester("api-key") as mpr:
...
# 查看可获取内容的字段,可用做筛选 query data 的参数
mpr.summary.available_fields
mpr.materials.summary.search(...)
# 参数
material_ids=["mp-149"] # 根据材料 ID
chemsys="Si-O", # 仅含 Si O 两种元素的材料
elements=["Si", "O"] # 至少含 Si O 两种元素的材料
fields=["band_gap"] # 字段
is_stable=True # 稳定材料
1
2
3
4
5
6
7
8
9
10
11
12
13
# 旧 API模块导入
from pymatgen.ext.matproj import MPRester
# 从 MP 获取结构
with MPRester("api-key") as mpr:
...
mpr.get_structure_by_material_id(...)
get_download_info() # 获取来自 NoMaD repository 的裸 VASP 输出文件链接
get_gb_data() # 获取晶界数据
使用旧 API 出现的 warning
1
2
***/lib/python3.11/site-packages/pymatgen/ext/matproj_legacy.py:166: UserWarning: You are using the legacy MPRester. This version of the MPRester will no longer be updated. To access the latest data with the new MPRester, obtain a new API key from https://materialsproject.org/api and consult the docs at https://docs.materialsproject.org/ for more information.
warnings.warn(
